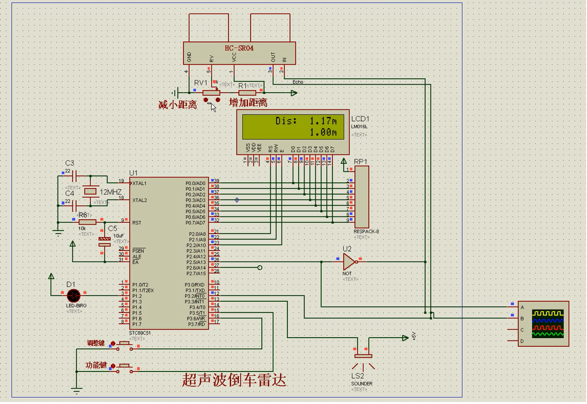
功能概要:
- 当车距(HC-SR04 超声波测距的位置)离障碍物小于 1 米,报警器响起, 发出一定频率的“滴滴” 声音, 报警指示灯闪烁。
- LCD1602 液晶屏显示超声波模块安装位置与障碍物之间的距离。
- 随着车距与障碍物的距离的缩小,报警器声音越来越尖锐急促(声音频率越来越高)。
- 随着车距与障碍物的距离的缩小, 报警指示灯闪烁频率增加。
- 按键调整报警门限距离, 当车距离障碍物小于该值(默认值为 1 米),声音报警。
- LCD1602 第一行显示超声波模块安装位置与障碍物之间的距离;第二行实时显示按键所调整的报警门限距离。
仿真图1:

原理图PCB后期将推出,敬请期待...
链接:https://pan.baidu.com/s/1aLpBes_6oo0J3nl2QSvQBg
提取码:z8ya
© 著作权归作者所有