极寒钛博客网
  • 首页
  • 单片机设计
    • > 基于51单片机
    • > 基于STM32单片机
  • 电路模块
    • > ADC/DAC
    • > 电源
    • > MCU
    • > 信号发生器
    • > 放大器
    • > 射频
    • > 滤波器
    • > 传感器
    • > 综合
  • 技术资料
    • > 软件使用技巧
    • > 插件
    • > Multisim
    • > Proteus仿真
    • > 综合
  • 软件安装
    • >【电路设计仿真】- Altium Designer | Multisim | Proteus | Eplan | Tina | Si9000
    • >【FPGA】- Gvim | Quartus ii | TimeGen
    • >【平面设计】- Photoshop| Illustrator | InDesign | lightroom | ACDSee
    • >【建筑设计】- 3Ds MAX | Sketchup | Revit (BIM) | Civil3D | Navisworks
    • >【室内/外设计】- AutoCAD | 3Ds MAX | Photoshop | Vray for 3dmax | Vray3.4 | Vray3.6 | Sketchup | Lumion
    • >【影视动画】- Premiere | After Effects | 3Ds MAX | Maya | C4D | Audition
    • >【机械设计】- AutoCAD | Solidworks | Pro/E | Creo | Abaqus | Unigraphics | NX | Mastercam | Catia | Rhino | MATLAB | Adams | PowerMill | Inventor
    • >【理科精品工具】- Lingo | Origin | Everything | casio计算器
    • >【电脑办公】- Office | 电脑系统 | Project | Visio
    • >【编程软件】- Visual Studio | LabVIEW | Keil | PyCharm | Python | IDEA
    • >【网页设计】- Dreamweaver | Flash | Axure RP
    • >【化工软件】
    • >【屏幕录像】
    • >【数据库】
    • >【数据统计分析】
登录
  1. 主页
  2. 技术资料> Proteus仿真
  3. 正文

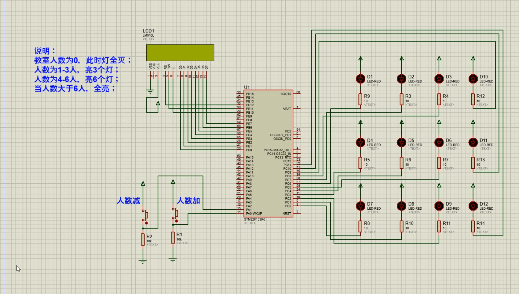
基于stm32的教室照明智能控制系统仿真原理图PCB程序

2022年1月7日 0 条评论 574 次阅读 0 人点赞

仿真图

在这里插入图片描述

原理图PCB后期将推出,敬请期待...

 

链接:https://pan.baidu.com/s/1z9P0gHR_0Mf5efc2g3zLrA 

提取码:01p1

 

暂无
© 著作权归作者所有

极寒钛

别给思维设限

点赞

更多电路模块

查看专题

更多软件安装

查看专题

点击标签

C4D PyCharm SQL Server Visual Studio Catia IDEA UG Audition Creo project PowerMill Flash Animate 电路设计 草图大师 Illustrator Matlab AD603 Civil3D 3dmax After Effects Navisworks Adams Premiere SolidWorks vray Pro/E 模块 Python eplan LabVIEW Abaqus InDesign Windows Keil 原理图 Altium Designer MyEclipse PCB Lumion proteus AutoCAD Maya Multisim Lingo Axure RP ACDSee Inventor Rhino ps Dreamweaver sketchup Office 滤波器 Mastercam Visio Revit Lightroom Aspen Origin
  • 首页
  • 单片机设计
  • 电路模块
  • 技术资料
  • 软件安装
© 2018 极寒钛博客网. All Rights Reserved. Theme Dobby Made By Vtrois.
©蜀ICP备18032463号-2