仿真图1:数码管显示

仿真图2:数码管显示

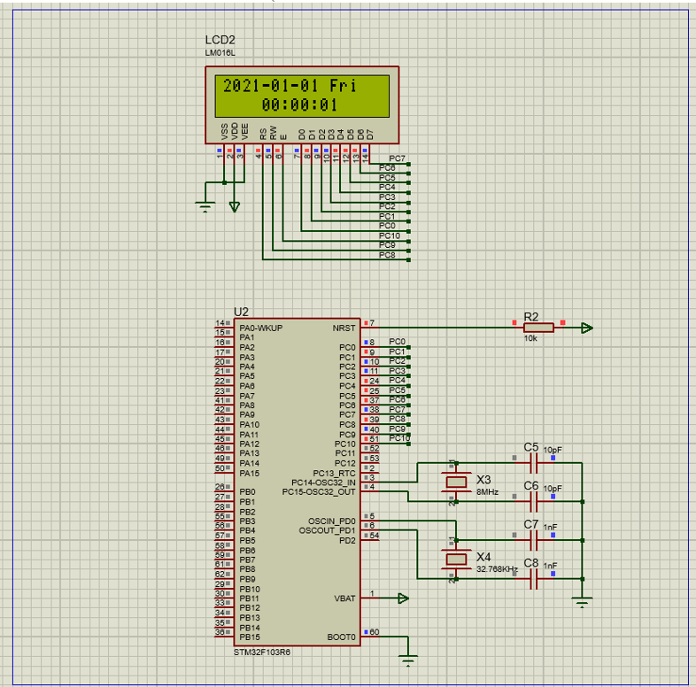
仿真图3:LCD1602显示

原理图PCB后期将推出,敬请期待...
链接:https://pan.baidu.com/s/1u9xLgU15yK1YjG18zKRBEA
提取码:0w6i
© 著作权归作者所有
仿真图1:数码管显示

仿真图2:数码管显示

仿真图3:LCD1602显示

原理图PCB后期将推出,敬请期待...
链接:https://pan.baidu.com/s/1u9xLgU15yK1YjG18zKRBEA
提取码:0w6i