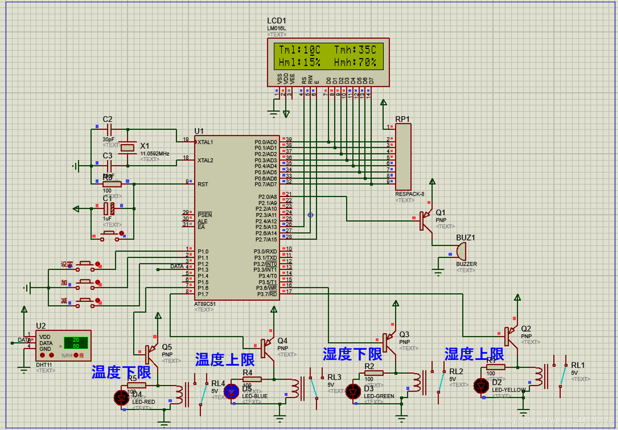
仿真图:由LCD1602作为显示器,温湿度采用DHT11,通过3个按键设置阈值,当温湿度超过上下限之后会触发分别的继电器


原理图PCB待续...
链接:https://pan.baidu.com/s/1ZMBRq-beQdIIprV4pZcopA
提取码:e2xw
© 著作权归作者所有
仿真图:由LCD1602作为显示器,温湿度采用DHT11,通过3个按键设置阈值,当温湿度超过上下限之后会触发分别的继电器


原理图PCB待续...
链接:https://pan.baidu.com/s/1ZMBRq-beQdIIprV4pZcopA
提取码:e2xw