仿真图1:
该设计是基于51单片机的温湿度光强二氧化碳检测系统,由LCD1602作为显示器,温湿度采用的SHT11传感器,ADC采用的TLC2543,光强就是光敏传感器,气体检测这里采用的是电位器模拟的。该设计仅做了采集和显示,没有阈值设置功能。

仿真图2:
该设计为基于51单片机的温度检测系统,由LCD1602作为显示器,温度采用DS18B20,通过4个按键设置阈值,超出阈值会LED报警;该设计为温度专用的检测系统。

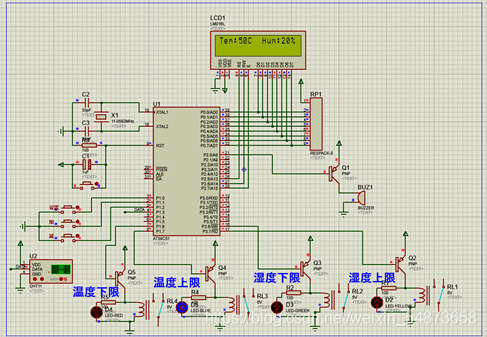
仿真图3:
该设计为基于51单片机的温湿度检测系统,由LCD1602作为显示器,温湿度采用DHT11, 通过3个按键设置阈值,当温湿度超过上下限之后会触发分别的继电器;

仿真图4:
该设计为基于51单片机的温湿度烟雾气体检测,由LCD1602作为显示器,温湿度采用DHT11, 三个按键设置温湿度上下限,LED指示,这里的气体同样是用滑动变阻器来模拟的。

链接:https://pan.baidu.com/s/1-qIPw0tGET191e_oDDxPvw
提取码:9roa
© 著作权归作者所有